
据统计,目前全国已建成充换电站3,600座,公共充电桩4.9万个,较2014年年底增加1.8万个,同比增速58%。2016年,仅国家电网公司、普天新能源、万帮公司、南方电网公司等4家企业就计划新建充电站2,000多座,公共充电桩接近9万个,总投资金额达到132亿元。
作为配网建设重要的一环,充电桩火爆的市场引来众多企业投资,下面我们就来盘点下国内主要有哪些电动汽车充电运营商及制造商!
电动汽车充电接口及通信协议五项新国标发布1月1日起实施
2015年12月28日,质检总局、国家标准委联合国家能源局、工信部、科技部等部门,在京发布新修订的电动汽车充电接口及通信协议5项国家标准(下称:新国标),新标准已于2016年1月1日起实施。
电动汽车充电用接口及通信协议作为实现电动汽车传导充电的基本要素,其技术内容的统一和规范,是保证电动汽车与充电基础设施互联互通的技术基础。此次5项标准修订全面提升了充电的安全性和兼容性。
新标准的出台有利于降低因不兼容而造成的社会资源浪费,对促进电动汽车产业政策落地,增强购买使用电动汽车消费信心将起到积极的促进作用。
国内现有电动汽车充电设施运营商及运营模式情况盘点
自从2014年5月国家电网开放电动汽车充换电设施市场以来,不少民营资本开始在这一领域探索、尝试。据不完全统计,目前国内主流充电设施运营(服务)商有十余家,包括国家电网、普天新能源、特斯拉、特来电、星星充电、南方电网、中石化、华商三优、上海富电科技、江苏万邦、爱充网、充电网、电桩等。
目前主流的充电桩运营商情况如下:
国家电网:国家电网公司计划到2020年,将在全国,累计建成公共快充站1万座,充电桩12万个,全面覆盖京津冀鲁,长三角地区所有城市和其他地区主要城市的高速公路快充网络,总计覆盖城市202座,高速公路3.6万km。
普天新能源:普天新能源有限责任公司的充电系统网络是在中国普天主业的基础上实现的先进充电技术。为体现兼容充电,由采用统一的充电接口和通信协议来实现的。目前在深圳可服务五洲龙纯电动大客车、混合动力大客车、比亚迪E6纯电动出租车。通过在站外设置充电终端与整车连接,实现充电连接和控制。充电系统由整车(BMS)、充电终端、充电机以及刷卡收费系统组成,整个系统将车辆、电池及充电设备实时监控数据,反映到总网络上去。
特斯拉:特斯拉为车主提供了四种充电方式:家用充电、目的地充电、超级充电、随车充电。当其他企业纷纷走向合作共建统一标准时,特斯拉依旧特立独行,无论是充电桩输出功率还是充电接口都和其他新能源汽车不同,2015年,特斯拉在中国建成了84个超级充电站,320个超级充电桩以及1,000多个目的地充电桩,已经是除美国外拥有充电桩数量最多的国家。事实上,特斯拉并不能称为充电设施运营商,其建设的超级充电站和目的地充电点更多是为了达到其推广和销售电动汽车的目的。
特来电:青岛特来电新能源有限公司是青岛特锐德电气股份有限公司的全资子公司。CMS主动柔性智能充电系统技术是由特来电自主研发,该技术可将电池充电的安全性提高100倍以上,电池使用寿命延长30%左右。CMS是一套基于充电安全和电池寿命管理的智能充电系统技术,可通过多区段调节,多维度补偿,历史充电趋势追溯,以优化的柔性电流输出对电池进行充电,延长电池寿命周期。特来电颠覆了传统充电桩的模式,世界首创电动汽车群智能充电系统,以“无桩充电、无电插头、群管群控、模块结构、主动防护、柔性充电”的特点引领世界充电技术的发展。
星星充电:星星充电是江苏最大的汽车经销商集团—万帮车业与北京最大的国企—北汽集团共同投资的新能源充电桩智能运营平台。星星充电平台是整合全国所有中小充电桩运营群体,为其提供统一支付、交易管理、运营维护、增值服务等的互联网平台,基于物联网技术与车联网技术,广泛用于新能源汽车智能充电网络服务领域,实现向最终用户提供快捷搜索、线上预定、状态查询、车联网等服务,具有B2B2C互联网的特点,即星星充电网络平台。星星充电桩分为一体式直流充电机系列和智能交流充电桩,具有充电稳定性高,安全可靠,效率高,强抗震性等特点;智能充电桩通过APP进行识别,充电计费,定位及移动支付;每个星星充电桩都可以通过星星平台运维和管理。
华商三优:北京华商三优新能源科技有限公司成立于2010年2月。目前开展的业务为:新能源电动汽车配套充电设施建设和服务,是集应用系统解决方案、设计、充电产品研发制造、工程实施、运维服务和投资运营为一体的高新技术企业。华商三优开发的充电产品采用三相有源APFC技术,谐波总量不超过5%,功率因数达到0.99,这在国内充产品行业中尚属首例。
万马新能源:浙江万马新能源有限公司是浙江万马股份有限公司下属全资子公司。2014年万马设立爱充网,正式进入充电网络建设与运营领域。万马新能源提供多种型式充电桩,爱充网则在线上提供充电桩地图和app应用,通过互联网将线上的需求和线下实际的充电桩连接起来。
上海富电科技:上海富电科技有限公司(TellusPower)拥有5年的电动汽车充电网络运营经验,是目前为止在中国地区能为特斯拉、沃蓝达(VOLT)、东风日产、雪佛兰赛欧等电动汽车充电的公司之一,也是唯一一家通过美国UL安全认证、欧盟CE认证和中国CQC认证的充电桩制造商。富电科技提供网络化的电动汽车交流充电桩,及针对电动汽车的快速直流充电桩和能源管理服务。富电科技的产品根据唯一的站式设计,给电动汽车的驾驶员提供充电站,无论是在工作区、公寓、或者零售店,通过一个手机就能简单的使用。
目前主流的充电桩运营模式情况如下:
我国现有的充电设施运营模式以混合模居多,主要模式见下表。

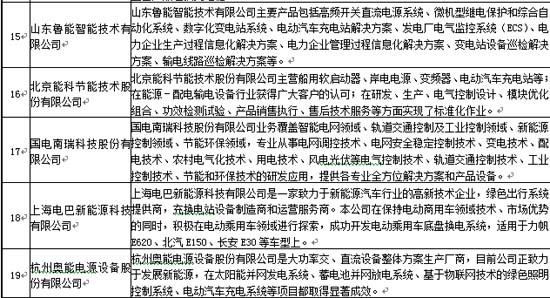
国内主流的充电设施制造商
根据国家“十三五”规划,到2020年,集中式的充换电站要发展到1.2万座,分散式充电桩要达到450万个,较目前增长超过100倍。随着各地对充电设施建设投入加大,充电装备市场即将迎来大爆发时期。
目前国内主流的充电设施制造商主要有30家,具体情况如下:





充电新国标的出台或使近半数充电企业遭淘汰
由于充电标准的模糊和部分空白,一个规模达千亿级的电动汽车充电桩市场一直在高速发展和无序运营之间撕扯。新国标出台,使得规模日益庞大且潜力巨大的新能源汽车充电进入了一轮大力度的洗牌期。在新国标之下,一些小而无技术实力的公司,将在新一轮竞赛中失掉温床,最终被淘汰。这对整个行业来讲,也是新能源汽车进入健康发展的推动力。
一直以来,电网、充电桩企业和电动汽车企业在充电业务上有各自的利益和诉求,这也是此前新国标距发布虽然只有一步之遥,但却一直需要时间“打磨”的原因。
新国标对于一些非必选项的参数和标准扩充的可能性留有余地,对于涉及安全和兼容关键指标的门槛设定得则很高,试图倒逼充电桩企业、整车企业进行技术升级、优胜劣汰。新国标标准在安全性和兼容性方面设定的高门槛,使得新国标出台后,充电行业以及相关产业链也不可避免地迎来新一轮洗牌。
新标准最大的改变就是增加了速率的规定和提升了电磁安全性的要求。充电桩行业很多中小设备厂商根本无法满足这一标准,而高标准也意味着高升级成本,很多中小企业就有可能直接退出这一行业。
充电行业这几年来都是热点,吸引了大量的资金和企业参与,这导致充电行业鱼龙混杂,仅仅是制造充电桩等相关硬件的配套厂就不下几百家。新标准落实后,预计将有一半企业会在行业洗牌中死掉。
但充电新国标虽然已经出台,却并没有明确相应的执行与监管机制——这意味着混乱还会持续一段时间。目前只出了标准,国家还没有出台一套标准执行的管控体系,这种情况下出台的标准也就只限于一纸空文。必须从生产开始,对电动汽车厂商和充电桩行业进行系统地把控,甚至需要第三方强制的检验监管。
针对市场上充电行业监管体系缺乏的现状,国标委相关负责人表示,目前国家相关部门已经在商讨,近期有望出台一系列第三方强制检验要求。
新国标统一标准之后,重点在于落地执行和监管。虽然短时间内混乱还会存在,但电动汽车普及的关键难点——充电桩的缺少将逐渐化解。毫无疑问,新国标发布之后的2016年仍然是新能源车普及和千亿级充电桩市场爆发的关键之年。
总结
据统计,目前全国已建成充换电站3,600座,公共充电桩4.9万个,较2014年年底增加1.8万个,同比增速58%。2016年,仅国家电网公司、普天新能源、万帮公司、南方电网公司等4家企业就计划新建充电站2,000多座,公共充电桩接近9万个,总投资金额达到132亿元。
对充电桩建设企业而言,新能源汽车的可能会迎来快速增长的局势。市场需求量大,投资回报率有所提高,企业的积极性也会有所提高。面对将要快速成长起来的充电桩市场,如果仅凭企业自身的力量,还不能让整个市场有序运转起来。政府的支持与引导、企业之间的密切合作才是促进未来充电桩市场不断向前推进的原动力,充电市场会快速走向成熟。

